家长必看!少儿编程教育在国内的那些误解与偏见!

2020-01-15      2088
<section style="margin: 0px; padding: 0px; max-width: 100%; box-sizing: border-box; word-wrap: break-word !important; background-image: url(" wx_fmt="gif");" background-position:="" background-repeat:="" background-attachment:="">

当我们在国内提到少儿编程教育时,总会有这样那样的误解和偏见,看看下面这些观点,你是不是很熟悉呢?


当我们在国内提到少儿编程教育时,总会有这样那样的误解和偏见,看看下面这些观点,你是不是很熟悉呢?


小孩子电脑都不会用,怎么学编程啊?

女孩子学什么编程?那是男孩子才学的!

让孩子学编程就是虐待孩子的超前教育!

...


而少儿编程教育在国外,则是另一番火热的发展趋势:

2014年,英国教育大纲规定计算机编程列入5-16岁中小学生必修课程。我家孩子智商一般,学不会编程的!

...

针对国内家长们的那些误解和偏见,本文为你答疑解惑:



1

学习编程已经成为一种趋势了吗?

需求决定论吧,少儿编程之所以这么火爆,可以从远近两方面来分析。
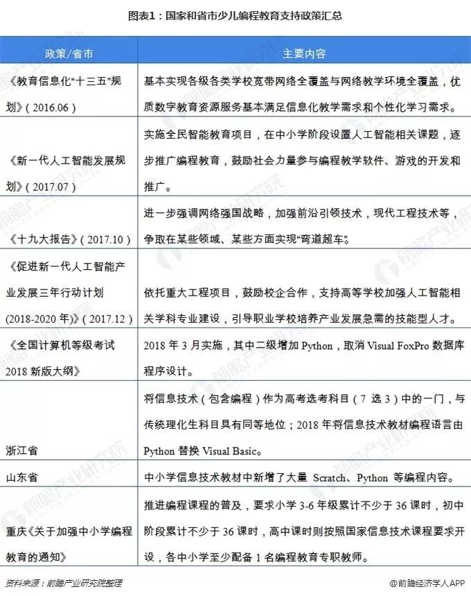
从远了看,是因为社会对编程能力的需求与日俱增。据麦肯锡全球研究院之前发布的有关人工智能对世界经济的影响的报告称,到2030年,人工智能可以为全球经济带来13万亿美元的增长,其增长贡献与其他变革性技术,如蒸汽机相同。该研究院的模型预计,到2030年,大约70%的公司将采用至少一种形式的AI,并且大部分公司将使用全部的AI技术。
也就是说,不久的将来,越来越多的职场人需要懂得至少是部分的编程知识,才能在社会上立足。编程已经不再是一种专业人员(如程序员)才需要掌握的技术,而是像“会熟练使用电脑、办公软件”一样,成为未来职场人的标配。
微信图片_20200115182618.jpg
从近了看,2017年7月8日国务院关于印发新一代人工智能发展规划的通知(国发〔2017〕35号)中公开发布的《新一代人工智能发展规划》,明确指出人工智能成为国际竞争的新焦点,应逐步开展全民智能教育项目,在中小学阶段设置人工智能相关课程、逐步推广编程教育、建设人工智能学科
2018年年初,浙江省出台了最新的信息技术课程改革方案,编程确定进入浙江省信息技术高考;
2018年4月份,南京、天津等地将编程纳入中考特招范围;北京和山东也确定要把Python编程基础纳入信息技术课程和高考的内容体系,并将少儿编程纳入中小学必修课中;
2018年9月开始,全国计算机等级考试也将Python纳入其考核科目之一;
2019年3月13日,教育部公布的《2019年教育信息化和网络安全工作要点》透露,今年将启动中小学生信息素养测评,并推动在中小学阶段设置人工智能相关课程,推广编程教育
这是在中国,而事实上,早在2014年,英国教育部就把编程课程列入了每所学校的必修课程,国家教学大纲中规定5至7岁的学生通过计算机课程掌握一定的编程知识。2016年,美国政府投资40亿美元开展编程教育,将编程教育纳入STEAM教育体系。
看了以上两方面就可以明白,少儿编程甚至都不是像音乐美术一样的素质教育或者兴趣教育,而是像英语一样的基本技能教育了。如果不想让您的孩子从一开始就比别人起步慢,从小开始锻炼他的编程能力是必不可少的一步。

2

孩子学编程,学的是写代码吗?


一提起编程,有些不了解的家长,可能首先想到的是一行行晦涩难懂的编程代码。其实,对于零基础的孩子来说,学编程是一个循序渐进的过程,最先开始接触的一定是可视化图形编程,而不是从编程代码。


微信图片_20200115184611.gif


所谓可视化图形编程,对于孩子们来说,编程不再是枯燥复杂的代码,反而更像是画画。在操作界面中代码编辑区相当于画布,五颜六色的程序块相当于颜料盒,孩子们通过拖拽的方式进行编程,“画”出一幅幅动态的画。这样,对于没有编程基础的孩子来说,难度就降低很多。


3

学习编程要先学会电脑和英语?


很多家长错误地将少儿编程和计算机代码编程混为一谈,认为必须要先学会使用电脑、键盘和英语,才能开始学习编程。


微信图片_20200115184641.gif


孩子并不需要掌握电脑和英语,只要通过拖拉拽的简单操作,利用一个个编程逻辑模块,就能实现游戏的制作。所以,让孩子学习少儿编程并不需要掌握电脑和英语。


4

学习编程一定要智商很高?


很多家长可能认为,编程一定是一件需要高智商的事,我家孩子智商一般,根本学不会!


其实不然,少儿编程教育在美国、英国等发达国家,已经作为通识教育在中小学阶段普及,这并不是少数孩子的游戏。

如上图,左边的积木化编程模块非常地直观,它对应的是右边的代码,对于孩子们来说,积木化的编程是非常容易理解和学习的。

5

女孩子不擅长学编程?

有些家长会觉得,编程是男孩子才擅长的,女孩子在逻辑思维上没有优势,没有必要学习编程。
根据国内外的研究数据,在计算机编程领域,女孩完全不弱于男孩,在思维的严谨性等方面甚至比男孩更有优势。Google谷歌公司工程师的性别比例是1:1,女孩同样擅长编程

上图的小女孩是Apple苹果开发者大会上最年轻的参会者,这个9岁的小女孩已经开发了2款APP,获得了全世界用户的喜爱。像她一样的女孩子在国外很多,而国内还存在这样那样的误解和偏见。


6

学习少儿编程是超前教育?


一部分家长可能觉得,现在孩子们的升学压力那么大,大量的课外补习已经压得孩子喘不过气来,学习编程不应该在中小学,进入大学后想怎么学都行!



我们先看看最具代表性的Scratch少儿编程在全球的数据,如上图,在美国超过44%的中小学生学习少儿编程,而中国不到1%


根据世界知名教育专家的观点,少儿编程教育并非超前教育,而是结合科学、数学、工程学知识的创新学科,是符合未来时代需求的知识。孩子应该减少应试教育的补习,尽早接触少儿编程。


7

孩子不做程序员也要学编程?


很多家长会说,我家孩子以后又不做程序员,为什么要让他学编程?


牛津大学曾发布一个报告,预测在未来的20年里,有一半的工作将被机器所代替,而很多现在看起来高大上的工作,将来绝大多数将被计算机淘汰。
微信图片_20200115182720.jpg


在这个风起云涌的人工智能时代,未来的世界是计算机化、程序化、信息化的世界。计算机科学知识将成为所有人的常识,不学习编程就不知道计算机世界的运行规则,你的孩子将失去更开阔的视野和机遇!




在线留言

  • *姓名:
  • *电话:
  • 邮箱:
  • 留言:
  • 验证码: 看不清,请单击

免费咨询热线

专业客服为您解疑答惑