
受新冠肺炎疫情影响,2020 年各省份中考时间延期,各地区中考招生简章于近日陆续发布。
在各地的“新中考”政策中,大量的省级示范高中开始进行“自主招生”和“特长生”的选拔,优先录取具有学科特长、创新潜质的考生,探索创新型人才培养方式。这不仅为学习成绩优异的考生打开上升通道,还为那些拥有学科特长和相关奖项的优秀考生提供了更多的选择。
从中考招生政策来看,各省份中学正在逐步加大对计算机科学教育的重视,优先选拔在计算机科学方面拥有学科特长的学生。
广东省东莞市《关于做好 2020 年普通高中学校特长生招生报名及考试工作的通知》中,明确表示将“信息技术类特长生”纳入到特长生招生计划中,报考资格为:在初中阶段获全国信息学奥林匹克竞赛联赛(NOIP)初赛市三等奖或复赛广东赛区三等奖以上者;获广东省信息学奥林匹克竞赛决赛省三等奖以上者;获广东省信息学奥林匹克重点中学邀请赛省三等奖以上者;参加 2019 年由 CCF 主办的 CSP-J/S 非专业级软件能力认证第一轮、第二轮获得三等奖及以上奖励者。
此外,广东省中山纪念中学、华南师范大学、石门中学、佛山市第一中学、顺德区第一中学等中学 2020 年特长生招生简章中都计划招收信息学特长生。

广东省
中山纪念中学 2020 年首创“强基班”自主招生,对应高校基础学科招生改革试点(强基计划)招生政策。“强基班”招收在五大学科奥赛中表现突出的优秀学生,其中信息学学科招生人数最多(28人),其他学科特长生招生人数各为 10 人。
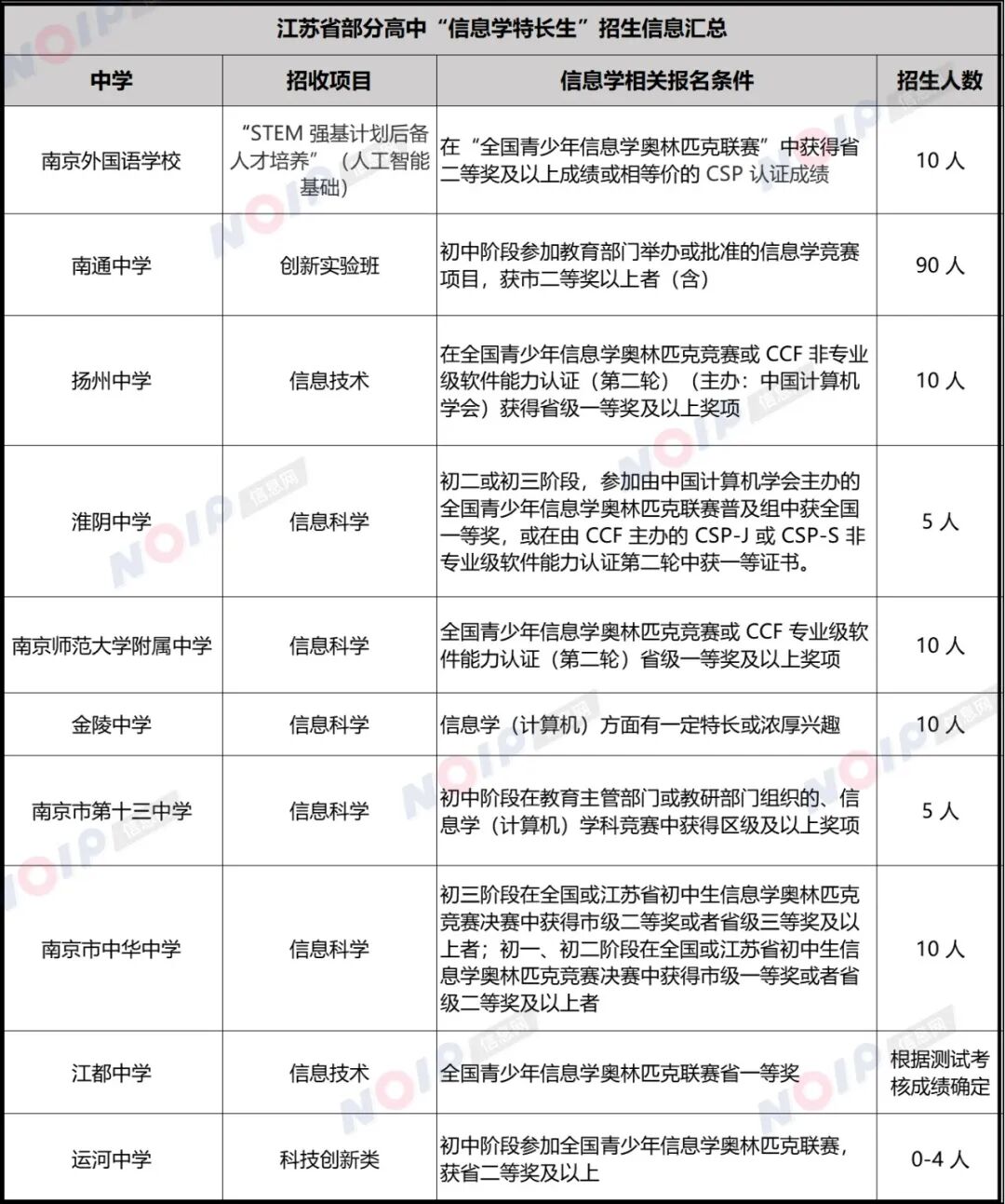
在江苏省,部分地市将信息学视为重要学科,鼓励学生学习,并将热爱信息学、在信息学竞赛中有突出成绩的同学纳入到中考特长生招生计划范围内。

江苏省
南京外国语中学“STEM 强基计划后备人才培养”人工智能基础项目要求报考学生必须满足以下条件:在“全国青少年信息学奥林匹克联赛”中获得省二等奖及以上成绩或相等价的 CSP 认证成绩。
安徽省各高中特长生招生简章也在陆续公布中,省会合肥市今年依然通过“科技类特长生”方式鼓励高中招收青少年信息学特长生。目前,已公布特长生招生政策的高中包括合肥一中、四中、六中、八中。

安徽省
作为信息学强省的浙江省,在今年中考招生中,延续了往年对于在信息学奥赛中表现优秀的学生的“倾斜”政策。学军中学、杭州第十四中学凤起校区、绍兴一中等学校将信息学列为特长学科进行单独考察。

浙江省
北京市、湖南省部分高中也将信息学作为科技特长生的招生条件之一。湖南省娄底市更是对在信息学方面表现突出的同学进行不同程度的中考加分优惠:初中阶段获得全国中学生信息学奥林匹克竞赛省赛区一等奖以上者加 20 分、二等奖加 15 分、三等奖加 5 分。

北京市

湖南省
除了以上省市,其他部分省份也在中考招生简章中将信息学成绩作为重要指标进行考察。
天津市 2020 年普通高中特长生招生方案中,将初中阶段获得 CSP 非专业级软件能力认证(天津赛区)入门级(CSP-J) 一、二等奖,提高级(CSP-S)一、二等奖作为科技特长生的报名资格之一。
吉林省东北师范大学附属中学自由校区“科技实验班”将信息技术作为测试项目之一;河南省焦作一中、焦作市外国语中学在“信息学特长生”招生测试中,将计算机程序设计、信息技术基础知识作为考核内容。
此外,2020 年教育部推出强基计划,多所中学相继开设“强基班”,培养基础教育学科的拔尖人才和适应“双一流”大学要求的高素质人才。
合肥一中增设“强基实验班”,单独编制培养方案;贵州省遵义四中在今年自主招生学科特长类招生简章中,单独设置科技创新(信息技术) 班级,单独教学,单独管理,对接国家“强基计划”;湖北省武昌实验中学招收五大学科特长生,将原“竞赛班”更名为“竞赛强基班”;华中科技大学附属中学自 2020 年增设理科“强基班”,为培养拔尖人才做足准备;北京八十中、北京十四中、苏州中学、郑开中学都在今年宣布成立“强基(实验)班”,积极响应国家号召,结合新时代人才选拔需求进行教学体系的改革。
从中考招生政策的趋势来看,很多地方的中考已不再“唯分数论”,而是逐步强调选拔培养综合素质高、拥有学科特长的学生。信息学竞赛作为五大学科奥赛之一,也随着计算机科学和人工智能的发展在基础教育中逐渐受到重视。
专业客服为您解疑答惑