首页
关于我们
课程体系
作品展示
新闻动态
加盟合作
联系我们
行业资讯
常见问题
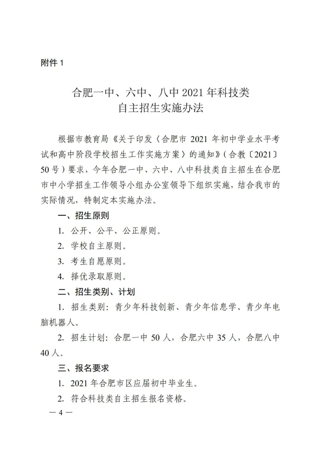
合肥一中、六中、八中2021年自主招生实施办法
2021-06-04
2044
来源:合肥市教育局
上一条
下一条
相关信息
○ 【信奥银牌及以上可破格入围】清华大学2026年强基计划招生简章发布!
○ 2025 CSP-J/S 复赛获奖情况悬殊!强省究竟强在哪?
○ 清华大学2026年“丘成桐数学英才班”招生简章
○ 合肥试点取消中考”?最新回应来了 !
在线留言
*
姓名:
*
电话:
邮箱:
留言:
验证码:
加盟合作
关于我们
联系我们
免费咨询热线
专业客服为您解疑答惑
18110980243
首页
关于我们
课程体系
作品展示
新闻动态
加盟合作
联系我们
首页
电话
留言
短信
MENU
首页
关于我们
课程体系
作品展示
新闻动态
加盟合作
联系我们