
综合评价和强基计划这两个信竞生升学政策一直备受同学及家长们关注!其中,综合评价因报名门槛较低、更易于升学,备受信息学选手青睐。
2022 年综合评价录取已经圆满落幕,今天就来分析一下今年综合评价招生对于信竞选手的优势。
快来跟一起看看吧~
招生范围扩大、招生人数增加
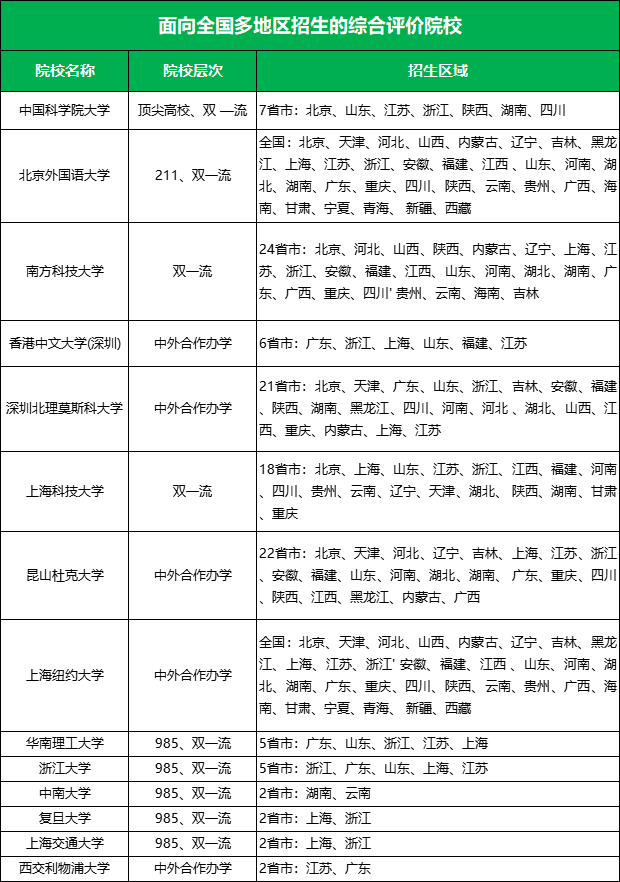
2022 年全国综合评价招生院校共计 88 所,招生范围整体扩大。值得关注的是,中山大学 2022 年重新恢复综合评价招生,招生 495 人。南方科技大学 2022 年新增吉林省综合评价招生,深圳北理莫斯科大学新增天津、吉林、浙江 3 个省市,浙江大学新增江苏省。

并且今年招生范围的扩大伴随着招生人数的增加,2022 年综合评价报名人次整体呈上涨趋势。
近年来,综合评价报考热度越来越高,已经成为中优考生冲击名校的双重保障之一,更难能可贵的是,有机会以低于统招线 3-79 分的高考成绩被录取,分数在目标院校边缘的信竞生一定要报。
往年信竞生报考都会有降分政策
竞赛生更受青睐,多校有加分政策!
综合评价中,高考成绩占比仅不低于 50%。其中,高校考核成绩和学业水平测试需要按比例折算,择优录取。
所以高校更倾向于招收高考成绩优异、有相关学科特长、综合素质优秀的考生。
其中最受青睐的还属竞赛考生,大多高校把竞赛获奖列为了报考条件选项之一,如上海交通大学、复旦大学、南方科技大学等高校明确规定,获得相应竞赛奖项的考生可在初审或校测中有一定的优势。
比如在江苏热度比较高的南京师范大学,南师大 2022 年综合评价招生简章部分中提及到的竞赛类奖项报名条件如下:

△图片来源:南京师范大学官网
不难发现,如果没有奖项“加持”,南师大需要学生的高二、高三年级 3 个学期期末考试成绩排名达到同年级同首选科目学生中的前 10%,这是南师大严格卡死的成绩数据,排名 10.1%都不行。
但是如果你拿到任一它的认可奖项(比如信奥省二),成绩排名则可以放宽到前30%,学生的压力也就小了许多。
还有一点需要提醒大家,权威竞赛奖项,不仅能在综合评价报名时起到作用,部分高校甚至会在校测阶段,会根据学生拿到的竞赛奖项进行相应的加分奖励,比如南京工业大学信竞省一可加 15 分。

△图片来源:南京工业大学官网
重点来了,这个分数是可以折算成高考成绩进行加分的。这样一来,孩子的竞争优势就比没有竞赛奖项加分的人多很多。
相较强基,综评王牌专业更多
相较于基础学科较多的强基计划来说,综合评价的招生专业多为该校的王牌专业。
尤其是山东省明确要求,“招生专业由各试点高校综合考虑专业优势、师资力量、发展目标等因素自主确定,原则上安排在特色明显、优势突出的专业。”
南京信息工程大学招生简章里提到:特向考生开放“世界一流学科”建设学科专业、拔尖创新培养专业、国家及省级一流专业建设点专业等优势专业。
类似的例子不胜枚举,选好大学更要读好专业,低分上名校优势专业的机会千万别错过!
并且招生专业中不乏与信奥生相关的专业,比如浙江大学的电子与计算机工程专业、中南大学的电子信息科学与技术专业、上海科技大学的计算机科学与技术专业等,对于以后想继续在计算机方面发展的信奥选手来非常有利!
低年级信奥选手备考建议:
近年来,综合评价已成为山东、江苏、浙江、上海、广东等省市考生的重要升学途径之一。
专业客服为您解疑答惑